高端住宅全案设计师养成 | 打造设计师的个人IP | 加密教程

[复制链接]
回复0 | 2022-1-19 18:24:55 | 显示全部楼层 |阅读模式
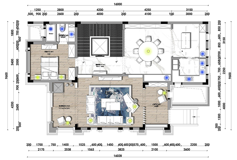
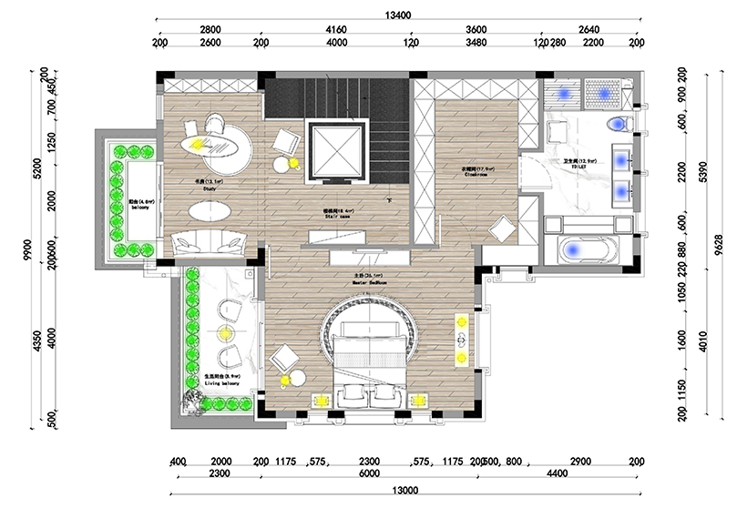
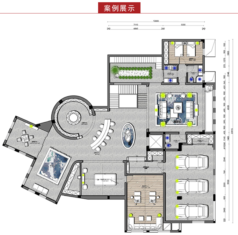
封面图片
教程分类 :
全案教程
教程阶段 :
进阶提升
软件选择 :
其他
星级推荐 :
四星推荐
出售价格 :
39 元
文件大小 :
8 G
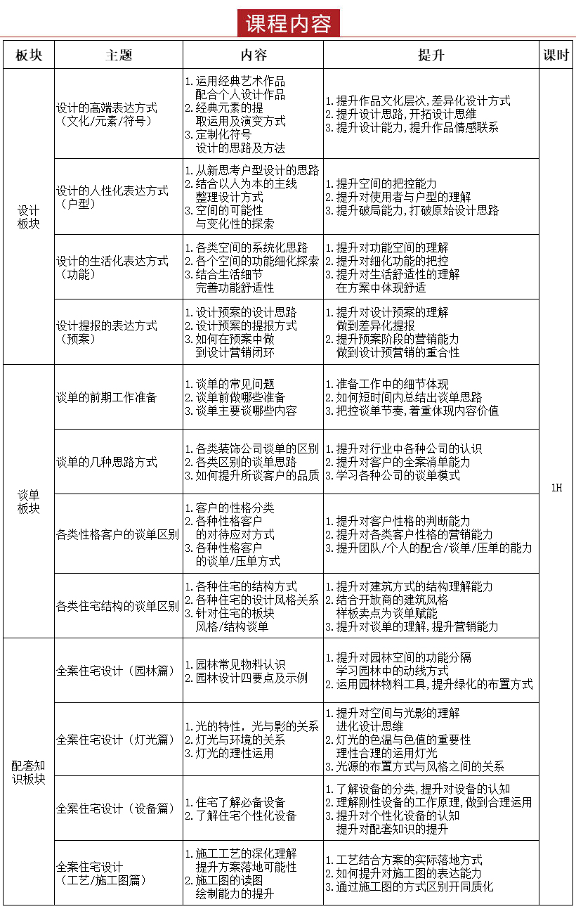
1.提升设计逻辑化思维,将碎片化知识形成关联。
2.迅速提升高端客户及大宅设计能力。
3.迅速提升针对品质客户的谈单能力。
4.结合理论、方法、实例、等多维度讲解, 打造年轻设计师中的能力者


高端住宅全案设计师养成.rar

售价: 39 联盟币

回复

使用道具 举报

jordaw | 2022-2-20 23:54:29
听了 挺好的有启发 不知道老师分项的资料怎么获得

您需要登录后才可以回帖 登录 | 立即注册

本版积分规则